根据《教育部关于印发<普通高等学校本科教育教学审核评估实施方案(2021—2025年)>的通知》(教督〔2021〕1号)、《教育部关于印发<关于深化新时代高等学校评估改革方案>的通知》(教督〔2023〕2号)要求,按照《山东省人民政府办公厅关于推进新时代山东高等教育高质量发展的若干意见》(鲁政办字〔2019〕76号)、《中共山东省委办公厅山东省人民政府办公厅印发<关于深入推动山东高等教育高质量发展的若干措施>的通知》(鲁办发〔2022〕19号)部署,结合山东省普通高等学校本科教育教学工作实际,制定本方案。
一、指导思想
以习近平新时代中国特色社会主义思想为指导,全面贯彻落实党的教育方针,坚持教育为人民服务、为中国共产党治国理政服务、为巩固和发展中国特色社会主义制度服务、为改革开放和社会主义现代化建设服务。全面落实立德树人根本任务,坚决破除“五唯”顽瘴痼疾,扭转不科学教育评价导向,确保人才培养中心地位和本科教育教学核心地位。推进评估分类,以评促建、以评促改、以评促管、以评促强,推动高校积极构建自觉、自省、自律、自查、自纠的大学质量文化,建立健全齐鲁特色、一流水平的本科教育教学质量保障体系,引导高校科学定位、分类发展、内涵发展、特色发展、创新发展,培养德智体美劳全面发展的社会主义建设者和接班人,为新时代社会主义现代化强省建设提供坚强支撑。
二、基本原则
(一)坚持立德树人。把牢社会主义办学方向,构建以立德树人成效为根本标准的评估体系,加强对学校办学方向、育人过程、学生发展、质量保障体系等方面的审核,引导高校构建“三全育人”格局。
(二)坚持推进改革。紧扣本科教育教学改革主线,落实“以本为本”“四个回归”,强化学生中心、产出导向、持续改进,以评估理念引领改革、以评估举措落实改革、以评估标准检验改革,实现高质量内涵式发展。
(三)坚持分类指导。适应高等教育多样化发展需求,依据不同层次不同类型高校办学定位、培养目标、教育教学水平和质量保障体系建设情况,实施分类评价、精准评价,引导和激励高校各展所长、特色发展。
(四)坚持问题导向。建立“问题清单”,严把高校正确办学方向,落实本科人才培养底线要求,提出改进发展意见,强化评估结果使用和督导复查,推动高校落实主体责任、建立持续改进长效机制,培育践行高校质量文化。
(五)坚持方法创新。综合运用互联网、大数据、人工智能等现代信息技术手段,深度挖掘常态监测数据,采取线上与入校结合、定性与定量结合、明察与暗访结合等方式,切实减轻高校负担,提高工作实效。
三、评估对象、分类及进度安排
经国家正式批准独立设置的普通本科高校均应参加审核评估,其中:新建普通本科高校应先参加普通高等学校本科教学工作合格评估,原则上获得“通过”结论5年后方可参加审核评估。
审核评估采用分类评估方法。根据高等教育整体布局结构和高校办学定位、服务面向、发展实际等情况,山东省普通高等学校本科教育教学审核评估分为两大类。高校可根据大学章程和发展规划,综合考虑各自办学定位、人才培养目标和质量保障体系建设情况等进行自主选择。
(一)第一类审核评估。针对具有世界一流办学目标、一流师资队伍和育人平台,培养一流拔尖创新人才,服务国家重大战略需求的普通本科高校。重点考察建设世界一流大学所必备的质量保障能力及本科教育教学综合改革举措与成效。
(二)第二类审核评估。针对高校的办学定位和办学历史不同,具体分为三种:一是适用于已参加过上轮审核评估,重点以学术型人才培养为主要方向的普通本科高校。二是适用于已参加过上轮审核评估,重点以应用型人才培养为主要方向的普通本科高校。三是适用于已通过合格评估5年以上,首次参加审核评估、本科办学历史较短的地方普通本科高校。第二类审核评估重点考察高校本科人才培养目标定位、资源条件、培养过程、学生发展、教学成效等。
审核评估每5年一个周期。2023年前,我省应参与本轮评估的48所本科高校全面启动自评自建工作,分校确定评估计划(详见附件1)。2023年—2025年,按审核评估计划,分年度有序开展审核评估工作。
四、评估内容
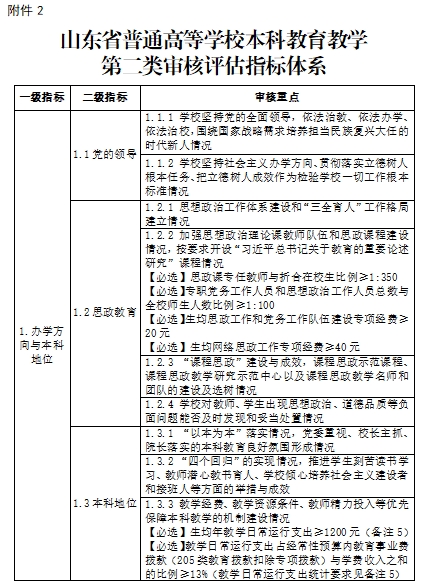
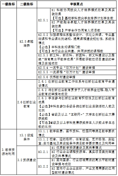
第一类审核评估由教育部教育质量评估中心统一组织实施,评估内容以教督〔2021〕1号文件为准。第二类审核评估由省教育厅统一组织实施(本方案以下内容除特别注明外,均针对第二类审核评估),本轮评估重点考察高校教育教学能力和水平,内容主要包括学校的办学方向与本科地位、培养过程、教学资源与利用、教师队伍、学生发展、质量保障、教学成效及特色项目等。评估指标体系包括一级指标8个、二级指标29个、审核重点82个。其中,有30个审核重点包含“必选”或“可选”定量指标,学校可根据本校办学实际和优势特色,研究确定本校参评指标体系,其中可选项须自主选择至少15项。
五、评估程序
审核评估程序包括确定评估工作计划、提交申请材料、学校自评、专家评审、反馈结论、限期整改、督导复查。
(一)确定评估工作计划。省教育厅综合上一轮审核评估实施情况和学校意愿,研究确定本轮审核评估总体计划,明确参评高校评估类型和评估时间安排(详见附件1),报教育部备案。
(二)提交申请材料。按照省审核评估总体计划,高校需提前半年左右在“全国普通高等学校本科教育教学评估系统”(以下简称“评估系统”)提交审核评估申请报告(含上一轮学校整改报告或整改情况说明)、上一轮《审核评估报告》或《合格评估报告》等评估申请材料,明确本校评估指标体系,根据办学定位和实际需求,自主选择“1+X”个类型高校常模数据(同类型高校常模必选),开展对比分析,找准学校与同类学校、标杆学校的差距和发展方向。同时,向省教育厅报送学校教学单位、专业(大类)设置及学生教师数量信息。
(三)学校自评。高校成立由主要负责人任组长的审核评估工作领导小组,落实主体责任,按要求参加评估培训,对照评估重点内容和指标体系,结合实际和上一轮评估整改情况,制订工作方案,全面深入开展自评工作。
学校自评工作应在高等教育质量监测国家数据平台和《本科教学质量报告》的基础上,对照审核评估指标,总结教育教学改革与发展的思路、成果、经验和特色,查找存在的问题,提出解决问题的方案,形成《审核评估自评报告》并在校内公示。参评高校于线上评估前两周,在评估系统中提交学校基本材料、近三年学校教学质量报告、《自评报告》及支撑材料,上传最新版专业人才培养方案、当前学期上课课表、近两年试卷清单、现职部门负责人名单和校领导名单等材料清单,补充完善当前专业清单和课程清单、近两年毕业论文(设计)清单等相关信息。
(四)专家评审。专家评审分线上评估和入校实际考察两个环节。评估专家组由省教育厅在全国本科教育教学评估专家库中确定,成员包括评估专家15—21人、项目管理员(秘书)2—3人、助理专家和见习秘书若干名。其中,外省(区、市)专家人数不少于评估专家组人数的三分之二、专家组组长由外省(区、市)专家担任。
第一阶段为线上评估。专家组采取审阅材料、线上访谈、随机暗访等方式进行线上评估。在全面考察的基础上,结合教育部评估中心提供的《教学基本状态数据分析报告》《在校生学习体验调研报告》《教师教学体验调研报告》《毕业生就业数据分析报告》《本科毕业生跟踪调查报告》《用人单位跟踪调查报告》等相关报告,省教育厅提供的有关专业评估(监测)结果、毕业论文(设计)抽检结果等相关情况,提出需要入校深入考察的存疑问题,形成专家个人线上评估意见。线上评估时间最长不超过4周。
第二阶段为入校评估。专家组组长根据线上评估情况,与学校商定入校评估时间,确定5—9位入校评估专家,在2—4天内重点考察线上评估提出的存疑问题,完成线上评估未实现的评估任务。综合线上评估和入校评估总体情况,形成问题清单和写实性《审核评估报告》。
通过教育部认证(评估)并在有效期内的专业(课程),免于评估考察,切实减轻高校负担。
(五)反馈结论。省教育厅负责审议参加第二类审核评估高校的《审核评估报告》,通过后作为评估结论反馈高校,并在一定范围内公开。
对于突破办学规范和办学条件底线等问题突出的高校,省教育厅将采取约谈负责人、减少招生计划、限制新增本科专业备案和限制教育教学改革与建设项目申报等问责措施。教育部每年向社会公布完成审核评估的高校名单,并在完成评估的高校中征集本科教育教学示范案例,经教育部评估专家委员会审议后发布。省教育厅将在相关政策、项目等方面对示范案例高校给予倾斜支持,推动有关高校做好经验推广、示范引领。
(六)限期整改。参评高校应在评估结论反馈30日内,制订并提交《整改方案》。评估整改坚持问题导向,找准问题原因,排查薄弱环节,提出解决举措,加强制度建设。建立整改工作台账,实行督查督办和问责制度,持续追踪整改进展,确保整改取得实效。原则上,参评高校需在两年内完成整改并提交《整改报告》。
(七)督导复查。教育部和省教育厅以随机抽查的方式,对参评高校整改情况进行督导复查。对于评估整改落实不力、关键办学指标评估后下滑的高校,将采取约谈高校负责人、减少招生计划、限制新增本科专业备案、限制教育教学改革与建设项目申报和公开曝光等问责措施。
六、组织管理
省教育厅在教育部统筹协调和指导监督下,负责组织省属高校参加第二类审核评估工作,推荐省属高校参加第一类审核评估工作,选取部分高校委托教育部教育质量评估中心指导开展第二类审核评估试点工作,为全面推进全省审核评估工作做好示范。成立山东省普通高等学校本科教育教学审核评估专家委员会,负责审议第二类审核评估专家组提交的《审核评估报告》,开展审核评估督导、仲裁工作等。
审核评估经费由省教育厅负责落实,列入年度经费预算。
七、纪律监督
审核评估实行信息公开制度,严肃评估纪律,开展“阳光评估”,广泛接受学校、教师、学生和社会的监督,确保评估工作公平公正。教育部和省教育厅对参评学校、评估专家和评估组织工作的规范性、公正性进行监督,受理举报和申诉,提出处理意见。
附件:1.山东省“十四五”期间普通高等学校本科教育教学审核评估计划
2.山东省普通高等学校本科教育教学第二类审核评估指标体系












(山东省教育厅)